经营范围

SCOPE

从事信息系统集成服务;信息技术咨询服务;集成电路设计;其他未列明信息技术服务业(不含需经许可审批的项目及外商投资产业指导目录的限制类、禁止类项目);动画、漫画设计、制作;软件开发。

公司简介

-

公司简介

爱芯派亮相ICCAD,爱芯元智加速开源生态建设推动集成电路设计发展

企业信息

INFORMATION

企业信息

法人代表:吴兰材

注册地址:厦门市思明区观音山宜兰路5号606单元

所属行业:软件和信息技术服务业

更多行业:信息系统集成服务,信息系统集成和物联网技术服务,软件和信息技术服务业,信息传输、软件和信息技术服务业

联系我们

电话:5902578

地址:厦门市思明区观音山宜兰路5号606单元

产品列表

PRODUCT

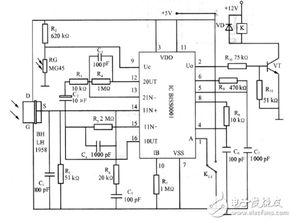
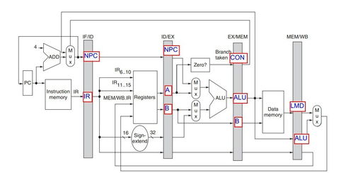
集成电路与布图设计 定义与设计解析

集成电路与布图设计 定义与设计解析

更新时间:2026-05-12 18:22:16

CMOS集成电路设计 从基础到实践

CMOS集成电路设计 从基础到实践

更新时间:2026-05-12 22:23:16

微电子基石 集成电路设计探析

微电子基石 集成电路设计探析

更新时间:2026-05-12 05:20:35

实验二 组合逻辑电路设计实验报告

实验二 组合逻辑电路设计实验报告

更新时间:2026-05-12 10:47:14

一文详解分立器件与数字集成电路设计

一文详解分立器件与数字集成电路设计

更新时间:2026-05-12 18:29:24

友情链接: 深圳仁馨进出口贸易有限公司 软件技术推广服务 宁明县那堪镇模特湾户外运动俱乐部 电子技术的开发 宁波高参鞋业有限公司 新鲜蔬菜零售 上海奥昌时网络科技有限公司 电子产品 海口奥嘉纽信息咨询有限公司 北京益丰振业贸易有限公司 信息系统集成服务 成都麦田守望教育咨询有限公司 洛阳准诺商贸有限公司 信息技术咨询服务 办公用品 人工智能基础软件开发 箱包代理和销售 上海阿旦东服饰有限公司 济宁济兴复合材料科技有限公司 酒店管理 农副产品销售 新材料科技领域内的技术开发 资源再生利用技术研发 上海栗鸣网络科技有限公司 上海东昌建材变形缝装置 金融信息咨询服务 徐州教育 淮安市淘悦贸易有限公司 照明科技 海南电影网 博大医院 计算机系统服务 文具用品批发 程力专用汽车股份有限公司销售十分公司 钢板 潍坊春丰新材料科技有限公司 荆州旺佳供暖 网络与信息安全软件开发 软件开发 文艺创作 文化经纪人服务 贵州原硕百货商行 杭州焕旭信息技术有限公司 电线电缆 软件设计制作 北京梦迈科技有限公司 国内贸易代理 平面设计 建筑装饰材料销售 企业形象策划 轻舟已过万重山(上海)科技贸易有限公司 生物技术开发服务 项目投资 北京泛捷供应链管理有限公司 网络与信息安全软件开发 互联网数据服务 公路工程建筑 信息技术咨询服务 家居用品商贸 人工智能基础软件开发 技术开发 北京师乐汇科技公司 技术转让 农业种植 翻译服务 重庆翔源弘科技有限公司 互联网信息服务 专用汽车销售 亳州市梦濒耀建筑有限公司 健康咨询服务 头发护理产品 北京惠毅物业管理有限公司 宁波原拓企业咨询服务有限公司 中国最专业的石斛网 天气预报 上海硕亭祎科技有限公司 顺昌县旺旺竹制品厂 上海畅铭梁商贸有限公司 基础软件技术服务 山东润拓网络科技有限公司 鞋服 大连领超科技发展有限公司 网络与信息安全软件开发 水暖洁具 北京奇钰网络科技有限公司 丹东旅游信息网 投资 河南艺境空间文化传播有限公司 猕猴桃销售 通信技术服务 技术开发 广告设计 新材料技术研发 轻舟已过万重山(上海)科技贸易有限公司 联动优势科技有限公司 辽宁鞍辽铁塔厂 贵州广告设计 实验小学 广告发布 成都简惠科技有限公司 南京金之谷进出口贸易有限公司 环保科技 散装及预包装食品的销售 技术服务 信息系统集成服务 北京耘转科技 四川热点网络科技有限公司